Funcionalidades da plataforma
Na plataforma da CrediPay, existem diferentes formas de iniciar um pedido, mas o processo como um todo segue a mesma lógica. A maioria das etapas são semelhantes, mudando apenas alguns momentos específicos de acordo com a forma escolhida.
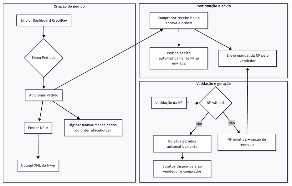
O fluxo abaixo mostra, de forma clara, como o processo acontece do início ao fim, desde a criação do pedido até a finalização com os boletos gerados para pagamento.

Acesso ao Dashboard CrediPay
Assim que a sua conta for aprovada na CrediPay, você já pode acessar o painel da plataforma para começar a gerenciar seus pedidos.
- URL de acesso: https://app.credipay.credix.finance/
- Login com as credenciais da sua conta previamente cadastrada.

2. Como adicionar um novo pedido
Na seção "Pedidos", você pode iniciar uma nova operação clicando em "Adicionar Pedido(s)", no topo da tela.
Depois, escolha como quer criar o pedido:
- Enviar NF-e(XML): Cria a ordem automaticamente com as informações do XML
- Digitar Manualmente: formulário para preencher as informações da ordem sem a necessidade da Nota Fiscal. A ordem só será finalizada se a Nota Fiscal for enviada e aprovada.

Criar pedido com envio de NF-e
Se você já tiver o arquivo XML da Nota Fiscal, pode enviar direto e o sistema cria o pedido automaticamente.
- Faça o upload do XML da NF-e.
- O sistema cria o pedido com base nas informações da nota.
- O comprador é notificado por e-mail.
- Assim que o comprador aprova, o pedido já é aceito.

Criar pedido manualmente
Se preferir, você pode criar o pedido preenchendo os dados manualmente.
Antes de tudo, você vai precisar informar o CNPJ do comprador. O sistema vai verificar se ele existe na base e se possui limite de crédito disponível.
Se estiver tudo certo, aí sim você pode seguir preenchendo os demais dados do pedido:
- Valor estimado da ordem
- Código interno do pedido (referência)
- Prazo de pagamento
Depois de preencher todas essa informações:
- Clique em “Checar detalhes do comprador”
- Valide as informações e clique em “Criar Pedido”
O comprador vai receber um e-mail com o pedido para revisão e aprovação.

Aprovação do comprador
Após criar o pedido, o comprador precisará aprová-lo antes de seguir com o processo.
- Ele acessa o link enviado por e-mail.
- Revisa os dados da operação.
- Faz a aprovação.
Se o pedido foi criado com XML, a aprovação conclui automaticamente o processo.

Envio e validação da nota fiscal
Se o pedido foi criado manualmente, você deve enviar a nota fiscal (XML) depois da aprovação do comprador. O sistema valida automaticamente as informações.
Regras para a nota fiscal ser aceita, válidas para ambos os métodos de envio (na ordem e pós criação da ordem):
- O valor da nota deve estar dentro do limite de crédito disponível do comprador.
- A data de vencimento precisa respeitar o prazo definido no pedido.
- Os CNPJs (seu e do comprador) devem bater com os informados no pedido.
- A nota não pode ter sido usada antes na plataforma.
- O endereço de entrega deve ser compatível com o endereço fiscal do CNPJ.
- A nota precisa estar aprovada na SEFAZ (produção).
Imagem: Tela com status de validação da nota (Não tenho).
Geração automática dos boletos
Após a validação da nota, os boletos serão gerados automaticamente e enviados para o e-mail do comprador.
Para visualizar os boletos na plataforma, é só atualizar a tela do pedido e ver em detalhes.
Visualização e reembolsos
Você pode acompanhar os detalhes da operação e, se necessário, solicitar reembolso (total ou parcial).
Acesse o menu de três pontos ao lado do pedido:
- Clique em “Ver detalhes do pedido” para ver todos os boletos emitidos:

- Solicitar reembolso parcial ou total do pedido:

Se tiver qualquer dúvida sobre o uso da plataforma, o time da CrediPay está à disposição para ajudar.
Entre em contato pelo nosso canal de suporte ou com o responsável da sua operação.
Updated 6 months ago